Подключаем электрогитару без комбика
- Подсоедините звуковую карту к компьютеру. Для правильной установки, скачайте необходимые драйверы и установите. Подключите гитару к одному из входов звуковой карты.
- Запустите ваш DAW. Нужно подключить звуковую карту в настройках звука. Как правило, если драйверы установлены корректно, аудиоинтерфейс сам определится, просто выберите его из списка.
- Установите скачанные плагины усилителя и кабинета. Для этого, чаще всего, их файлы нужно поместить в определенную папку внутри места расположения вашей DAW, которая предназначена для сторонних VST плагинов. После успешной интеграции, найдите нужный плагин из списка и запустите.
- Отстройте уровень громкости гитары на аудиоинтерфейсе так, чтобы не было перегрузки сигнала. Затем приступайте к настройкам звука внутри плагина усилителя. Тут уже всё на ваш вкус – громкость, уровень эффекта дисторшн, регулировка эквалайзера.
Вот и всё, вы обошлись без комбоусилителя. Такая схема подключения очень полезна, если вы собираетесь, помимо тренировки, еще и записывать свои гитарные риффы. Для достойного звучания через компьютер вам все равно придется потратить некоторую сумму денег, к примеру на аудиоинтерфейс. Но эти вложения с лихвой окупятся разнообразием плагинов, обработок и функцией записи, которые даст DAW.
TDA8567q 4х25 Вт
Мостовой усилитель класса Hi – Fi на четыре канала.

Есть защита от короткого замыкания выходного каскада и термозащита с уменьшением выходной мощности при перегреве. А еще микросхема обладает защитой от колебаний напряжения и режимом отключения. Еще данная микросхема обладает режимом вкл/выкл входного сигнала(режим Mute), и защитой при подаче напряжения на схему от «щелчка».
Характеристики микросхемы
| Параметр | Значение |
| Uпит | 6-18 В |
| Iвых | 7,5 А |
| Iпокоя | 230 мА |
| Pвых | 4х25 Вт |
| Rвх | 30 кОм |
| Коэффициент усиления | 26 дБ |
| Полоса частот | 20-20000 Гц |
| Коэффициент гармоник | 0,05 % |
| Rнагр | 4 Ом |
Назначение выводов
| Номер вывода | Назначение |
| 1 | Напряжение питания |
| 2 | Выход 1+ |
| 3 | Общий |
| 4 | Выход 1- |
| 5 | Выход 2- |
| 6 | Общий |
| 7 | Выход 2+ |
| 8 | Напряжение питания |
| 9 | Диагностика |
| 10 | Вход 1 |
| 11 | Вход 2 |
| 12 | Общий сигнальный |
| 13 | Вход 3 |
| 14 | Вход 4 |
| 15 | Выбор режима |
| 16 | Напряжение питания |
| 17 | Выход 3+ |
| 18 | Общий |
| 19 | Выход 3- |
| 20 | Выход 4- |
| 21 | Общий |
| 22 | Выход 4+ |
| 23 | Напряжение питания |
Устройство для сабвуфера
Если предыдущие случаи не вызвали у вас вопросов, то и здесь все должно пройти гладко. Усилитель низких частот в домашних условиях можно сделать на базе микросхемы TDA 7294. Тут вам будет и мощная акустика с хорошим басами и прекрасный автоусилитель.
Кривая импеданса 15 сабвуфера относительно частот. Пик импеданса на ранней стадии соответствует резонансной частоте громкоговорителя. Наиболее распространенными из них являются динамики с номинальным импедансом 4 Ом или 8 Ом. Однако, несмотря на стандартизацию, ничто не мешает динамику со специфическими характеристиками.
Здесь мы можем применить практику. Если измерить с мультиметром импеданс громкоговорителя, мы измеряем только электрическое сопротивление, а не механическое сопротивление. Многим кажется странным, что 8-омный динамик отображает только 6. 4 на мультиметре, но мультиметр измеряет только электрическое сопротивление, а не механическое, поэтому значения всегда ниже.
Вам потребуется:
- Источник питания на три десятка вольт. Устройство должно быть двухполярным.
- Конденсаторы и резисторы, номиналы которых будут указаны на схеме сборочного чертежа.
Малогабаритный усилитель для маленьких колонок
Тот факт, что устройство будет неподвижным, только вам на руку. Это позволит расширить выбор адаптеров питания, подойдет любой имеющийся на руках. Малые размеры и приятный внешний вид бюджетного прибора можно обеспечить, если следовать следующим правилам:
Для всех целей настоящей статьи всегда учитывайте номинальный импеданс, указанный изготовителем. С другой стороны, если мы не знаем импеданса конкретного динамика, мы можем измерить электрическое сопротивление катушки и «округлить» значение до самого общего значения сразу после этого.
Это не идеальное правило, но оно помогает получить основу для расчета. В Физике Высшей школы одним из изученных предметов является «Ассоциация резисторов». Резисторы являются одним из наиболее распространенных элементов электроники и представляют собой не что иное, как части, которые имеют определенный электрический импеданс, учитывая материалы, которые были изготовлены и их конструкция. Они служат для «рассеивания энергии», т.е. для того, чтобы потратить немного электрической энергии, работающей в цепи, которая преобразуется в тепло.
- Работать необходимо с очень качественной печатной платой.
- Использовать нужно корпус из металла или пластика, который должен быть довольно-таки прочным.
- Нужно умело орудовать паяльником, чтобы не замазать устройство припоем.
- Желательно использовать только готовые гнезда.
- Радиатор не должен касаться ничего, кроме самой микросхемы.
TDA7265 и два варианта включения
Есть два варианта включения микросхемы.
- Большой диапазон питания (+-25В);
- Схема с двуполярным питанием;
- Мощность 2х25 Вт
- Есть режим работы без звука и функция ожидания;
- Термозащита от перегрева во время работы усилителя;
- Присутствует защита от кз.
Характеристики микросхемы
| Напряжение питания Uпит | 25 В |
| Напряжение на выходе в холостом режиме | 80 — 130 мВ |
| Ток потребления в холостом режиме Iпотр | 65 — 120 мА |
| Ток смещения на неинвертирующем входе Iсмещ | 500 нА |
| Выходная мощность Pвых | 20 — 25 Вт |
| Коэффициент гармоник Kr | 0,01 — 0,7 % |
| Коэффициент усиления (открытый контур) | 80 дБ |
| Входное сопротивление Rвх | 15 — 20 кОм |
| Температура отключения | 145 °C |
Предельные параметры микросхемы
| Напряжение питания Uпит | 25 В |
| Выходной пиковый ток | 4,5 А |
| Рассеиваемая мощность Pрасс | 30 Вт |
| Рабочая температура Tраб | -20…+85 °C |
| Температура хранения Tхран | -40…+150 °C |
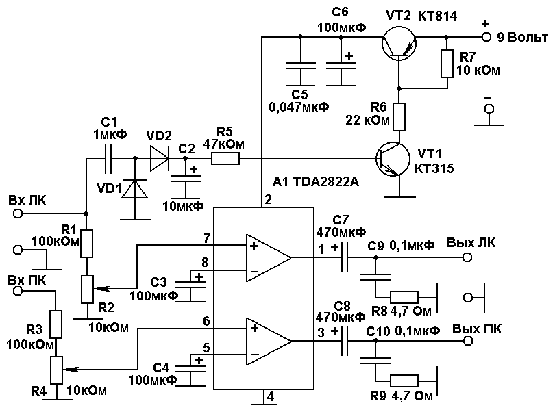
Схема первая, простая
Схема усилителя для наушников достаточно проста. (Автор — Валентий Святы, Practyczny Elektronik №2/2000, c. 4–6.) Собственно , которая при напряжении питания 9 Вольт может развить на нагрузке 8 Ом мощность до 1 Вт. Микросхема нормально работает на нагрузку до 4 Ом и при выходной мощности 150 мВт обеспечивает коэффициент гармоник не более 0,2%. Значит, при работе на наушники усилитель не перетрудится, сильно греться и искажать звук не будет.

Главная особенность данной схемы — автоматическое включение-выключение питания. При подаче на вход усилителя звукового сигнала напряжение на выходе детектора на диодах VD1, VD2 становится достаточным для открывания транзистора VT2, который далее открывает транзистор VT1, через который напряжение питания и проходит на микросхему.
Питание усилителя осуществляется от 9-ти вольтовой батареи («Кроны», например). При отсутствии звукового сигнала напряжение на выходе детектора уменьшается до нулевого, транзисторы закрываются и микросхема обесточивается. Усилитель для наушников работоспособен при напряжении питания от 1,8 до 15 Вольт.
Естественно, если вы не страдаете забывчивостью — можете выбросить из схемы «лишние» детали (детектор и транзисторный ключ) и установить простой выключатель в цепи питания.
Особенности создания стерео систем
Конструкции такого типа сложны для создания своими руками. Их регулировка и отладка требуется дополнительного измерительного оборудования, которое имеется далеко не у всех радиолюбителей.
- Однако схожий по свойствам усилитель можно собрать по схеме класса «А», где входной и выходной сигналы повторяют друг друга, а мощность звука достигает 15 Ватт.
- Основой для такого устройства станут транзисторы КТ803, КТ 805 и КТ 819.
Стоит учитывать, что схема отличается большим энергопотреблением, и при отсутствии сигнала транзисторы нагреваются. Поэтому их устанавливают на транзисторы.
- В качестве альтернативы можно добавить в цепь кулер, используемый для охлаждения компьютеров.
- Чтобы получить стерео систему, нужно создать две схемы, соответствующие правому и левому каналу.
- Создание полного усилителя доступно только радиолюбителю с большим опытом работы и необходимым техническим оборудованием.
- Такой проект реализуется на транзисторах или интегральных микросхемах путем предварительного и оконечного каскадов.
- Помимо монтажа такая конструкция нуждается в настройке. Однако на выходе получится устройство, позволяющее более тонко регулировать тембр и громкость звука.
Подведем итоги: Собранные собственными руками усилители по мощности и другим параметрам не уступают моделям, приобретаемым в магазинах.
Для выполнения такой работы нужны определенные познания в электрике, а также готовность разбираться в схемах.
- При сборке нужно соотнести расположение лапок с нумерацией на бумаге.
- После этого можно поочередно присоединять к микросхеме нужные элементы.
Критерии выбора усилителя
Размер
Габариты устройства говорят о его мощности, которая зависит от выходного напряжения, максимальной выходной мощности и сопротивления.
Полноразмерные наушники вряд ли могут быть достойно прокачаны усиливающим устройством малых габаритов. Соотношение чувствительности наушников с итоговым уровнем громкости определяет их выход:
- от 1 до 2 В;
- 5 В.

Внутренне сопротивление наушников должно соответствовать параметрам усилителя, в противном случае будет происходить перегрузка выходного каскада и рост искажений как нелинейных, так и линейных.
Классы усилителей
Всего различают три класса усиливающих устройств:
- А;
- В;
- АВ.
«А» — усиливающие аппараты лучшего качества и значения, без искажений и максимальной линейностью. Отрицательной стороной класса являются перегрев и низкий КПД. В оконечном каскаде ток покоя составляет несколько ампер.
«В» — устройства работают на полупериоде, половина волны «гасится», но КПД при этом составляет более 50%.
«АВ» — промежуточный класс между двумя вышеуказанными, характерной особенностью является снижение искажений путём смещения в начале сигнала. Максимальное значение тока покоя — до 150 мА.
Тип

Весь многочисленный ряд усиливающих устройств для наушников разделяют на 2 типа:
- стационарные;
- портативные – для улучшения качества воспроизведения через телефон, без приобретения самостоятельного устройства — плеера.
Используем микросхемы
При использовании аналогичных изделий можно получить следующие характеристики: напряжение питания будет в интервале 1,8-15 вольт, при этом выходная мощность – до 1,5 Вт. Вся конструкция свободно помещается на сравнительно небольшой плате с габаритами 100х150 мм.
Перед тем, как сделать усилитель для наушников, необходимо обойти несколько магазинов, торгующих радиодеталями, и приобрести:
- основная микросхема – tda 2822;
- резистор переменного типа
: с постоянным номиналом 4,7 ком – 2 ед. и один на 10 ком; - конденсаторы 10 мкф – 2 шт.;
- неполярные конденсаторы пленочного типа с емкостью 100нф – 3 шт.;
- два гнезда для подключения – диаметр 3,5 мм;
- элементы питания;
- фольгированный материал определенного размера;
- подходящий по габаритам корпус.
Размечаем будущее положение деталей на плате, предварительно распечатав на принтере рисунок по специальной технологии, о которой поговорим ниже.

Положение деталей на плате
Ламповый усилитель для наушников
Для того, что понять, стоит сооружать такую схему или нет, стоит разобрать ряд ее основных преимуществ. Именно сильные стороны помогут определить, для чего нужен ламповый усилитель для наушников.
Преимущества
К ряду основных преимуществ относятся следующие пункты:
- Простая конструкция лампового усилителя не доставляет проблем с ремонтом.
- Достаточно длительный срок эксплуатации.
- Отсутствие эффекта шипения или белого шума.
- Ровное звучание системы, которое обеспечивается благодаря плавному переходу и высокому динамическому диапазону.
- Стойкость к высоким температурам.

Это то, что относится к ряду основных преимуществ ламповой системы.
Рекомендации по правильной сборке усилителя звука своими руками
Устройство для усиления качества звука, собранное в домашних условиях на основе микросхем серий TDA и их аналогов, выделяет много тепла. Для охлаждения нужна радиаторная решетка подходящего размера в зависимости от модели самой микросхемы и мощности усилителя. В корпусе нужно предусмотреть место для нее.
Преимущество аппарата, изготовленного своими руками в низком потреблении энергии, что позволяет использовать его в автомобилях, подключив к аккумулятору, а также в дороге или дома с помощью батареи. Потребляемая мощность зависит от необходимой степени усиления сигнала. Некоторым изготовленным моделям требуется напряжение тока всего лишь в 3 Вольта.
Инструменты и расходные материалы
При самостоятельной сборке все траты не превысят 2000 рублей, и это с учетом покупки паяльника. Если устройство уже есть, то цена не выйдет за пределы 500 рублей.

Из чего можно собрать простой усилитель звука:
- микросхема серии TDA (цена от 240 рублей, лучше покупать в магазинах радиоэлектроники, чем заказывать из Китая – выйдет даже дешевле);
- радиаторная решетка для охлаждения устройства.

Важно учесть, что конкретные модели схем, транзисторов и конденсаторов зависят от назначения усилителя. Подробнее об этом рассказано ниже


Дополнительно понадобятся инструменты. Чтобы упростить процесс создания, лучше использовать печатную плату.

Также упростит работу паяльная станция, но при желании можно обойтись одним только паяльником. Алгоритм создания легкий, но необходимы хорошие навыки паяния.

Домашние и автомобильные усилители, созданные своими руками, потребляют около 3 Вольт, что позволяет использовать их практически в любых условиях.
Схема вторая, продвинутая
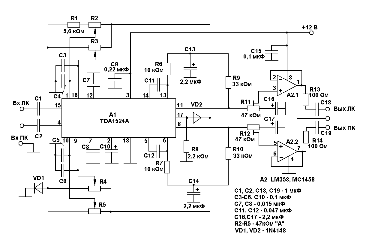
На глаза попалась схема усилителя для наушников, которая называлась «Блок регулирования громкости и тембра для стереонаушников». (Автор — Анджей Космински, Hobby Elektronik, №2/2000, c. 48–49). Сами регуляторы громкости и тембра выполнены на микросхеме А1 — TDA1524A в типовой схеме включения. (Так было написано в журнале, в оригинальном описании на микросхему схема немного другая. Но здесь схема приводится именно в «опубликованнном» виде).

На сдвоенном операционном усилителе А2 собран «мощный» усилитель, способный работать на низкоомные наушники.
Глубина регулировки громкости (R2) от –80 до +21 дБ, тембра НЧ (R4) +/- 12дБ на частоте 100 Гц, тембра ВЧ (R5) +/- 10 дБ на частоте 10 кГц.
Максимальное входное напряжение не более 2,5 Вольт, напряжение питания 12 Вольт, потребляемый ток 40 мА. Регулировочные резисторы должны быть на 47 кОм с линейной зависимостью изменения сопротивления от угла поворота движка (так называемая группа «А»).
Сложностей в изготовлении возникнуть не должно. Если захотите питать усилитель от источника +12 Вольт из блока питания компьютера — придется принимать меры для защиты от помех по цепям питания (таким же образом, как поступают изготовители автомобильных магнитол — ставят специальные фильтры).
Любители стрелялок могут ограничиться данными конструкциями, а меломанам предлагается читать текст дальше.
В чем «фишка» этого усилителя?
В чем «фишка» этого усилителя?
Схема совсем не нова. Она известна еще из даташитов 90-х годов. Но интересность схемы заключается в том, что оба ОУ усиливают один и тот же сигнал. Но это не мостовое включение. Выходные сигналы обоих ОУ находятся в фазе, благодаря чему их выходные токи складываются.
Такое включение решает проблему малого выходного тока многих ОУ. Это заметно увеличивает количество ОУ, которые могут быть использованы в усилителе. Теперь достаточно, чтобы каждый операционный усилитель мог обеспечивать выходной ток в 35-40 мА, вместо 70-80 в случае одного ОУ на канал.
Основа устройства
Начинающие радиолюбители в первую очередь задаются вопросом: из чего можно собрать простой усилитель звука в домашних условиях. Работа устройства основывается на транзисторах или микросхемах, либо возможен редкий вариант — на лампах. Рассмотрим подробнее каждый из них.
Транзисторы
Преимущества транзисторов в малом потреблении электроэнергии. Устройство выдает отличные показатели звука, легко встраивается в любую технику и не требует дополнительной настройки. К тому же нет необходимости в поиске и использовании сложных микросхем.
Лампы
На сегодняшний день устаревший метод сборки, основанный на лампах дает качественное звучание, но обладает рядом недостатков:
- повышенная энергоемкость
- габариты
- вес
- стоимость комплектующих
Микросхемы
Микросхему серии TDA и аналогичную можно приобрести в магазинах или воспользоваться микросхемой от ненужного телевизора.
На транзисторах
Такая схема выглядит просто, но в эксплуатации, по заверению специалистов, она весьма привередливая — все зависит от основных параметров выбранных вами резисторов и конденсаторов. Размеры ее тоже громоздкие — как правило, все радиолюбители используют простую двухкаскадную конструкцию на двух транзисторах. Часто используемые — это КТ 315 или им подобные, из таких устройств можно делать все, что угодно, и усилитель звука для наушников, в том числе.
Недостатки:
- необходима подборка точного напряжения питания для коллектора, базы и эмиттера:
- к базе должны подходить два типа напряжений: отрицательное и положительное по отдельным линиям с установкой сопротивления;
- для обеспечения номинального напряжения нужно специально подбирать резисторы.

Двухкаскадная конструкция на двух транзисторах
Наушники
Не особо мощный усилитель звука своими руками, который можно использовать для качественного воспроизведения музыки в наушниках
Ключевым качеством, на которое нужно обращать свое внимание, это электропотребление. Для того, чтобы устройство работало от обычных пальчиковых батареек лучше выбрать микросхему типа TDA 2822
Также вам понадобятся:
- Конденсатор на 100 мкФ 4 штуки.
- Медный провод 0,4 м.
- Гнездо для наушников.

Если усилитель будет помещен в герметичный корпус, нужно организовать систему отвода тепла. Для этого подойдет радиаторная решетка, также рекомендуется сделать небольшие отверстия.

Из чего можно сделать?
Усилитель для одной, двух и более колонок в домашних условиях может быть изготовлен на базе любого из устройств, в том случае, если его электронная плата умещалась по длине и ширине. Корпус может быть как самой активной колонкой, в которой она установлена в отдельном закрытом пространстве вместе с блоком питания, так и мощным зарядным устройством 0.
Альтернативным решением является корпус старой магнитолы, из которой была извлечена кассета, или дисковода компакт-дисков, у которого истек срок службы. Часто от старых автомагнитол остается только мощный стереоусилитель — в этом случае ничего менять не нужно. Если готовых корпусов нет, то сам корпус изготавливается самостоятельно из фанеры небольшой толщины (до 1 см), алюминиевой фольги, двустороннего пленочного стеклопластика и других материалов.
Доводим схему до ума
Представленная в документе схема несколько неполная. Для нормально работы следует дополнить схему входными цепями.
Операционные усилителя одинаково хорошо усиливают как переменное, так и постоянное напряжение. Поэтому, несмотря на всякие аудиофильские заморочки, считается хорошим тоном добавлять на вход конденсатор.
Помимо конденсатора, отсекающего постоянное напряжение, следует добавить идущий на землю резистор. Такой резистор обеспечит привязку неинвертирующего входа ОУ к земле. С другой стороны. вместе с конденсатором он образовывает дифференцирующую RC цепь.
Образовавшаяся RC-цепь (R5, С1) будет отсекать как постоянное напряжение так и инфра-низкие частоты. Они не несут полезной информации, однако значительно нагружают усилитель по току. При номиналах, указанных на схеме, частота среза составляет 16 Гц. При использовании конденсатора на 220нФ частота среза опустится примерное до 7Гц. Дальнейшее увеличение емкости особого смысла не имеет.
Для исключения возможного самовозбуждения ОУ, не лишним будет ограничить и верхний диапазон. Для этого установим параллельно R2 конденсатор малой емкости.
Цепь R2 C2 будет работать как фильтр низких частот. При указанных номиналах деталей частота среза составит около 100 кГц.
Зачем нужны портативные усилители
Подавляющее большинство нашей с вами портативной техники имеет достаточно схожее звучание, отличаясь лишь программными настройками эквалайзера, которые, по большому счету, лишь искажают звук.
Факт: какие бы крутые наушники у тебя ни были, выходной сигнал воспроизведения ограничен возможностями смартфона или плеера, а точнее отсутствием в них достаточно мощного усилителя.
В этом основная проблема всех портативных гаджетов – чтобы обеспечить качественное звучание, нужно увеличивать выходную мощность встроенного усилителя, что неизбежно приведет к повышенному энергопотреблению.
С портативным усилителем ты гарантированно услышишь свои любимые треки иначе. Помимо усиления сигнала портативный усилитель может очистить звук за счет обхода ограничений встроенного усилителя в твоем смартфоне.
Кроме того, некоторые портативные усилители имеют собственные процессоры для обработки сигнала (ЦАП), что позволяет получить звучание совершенно иного уровня. А главное – реальная возможность прокачать свои наушники стоит гораздо дешевле, чем новые “мониторы”.
Мостовая и стерео схемы усилителей
Представленная ниже схемы усилителей для наушников имеет очень простую структуру, а дополнительные компоненты для ее обвязки практически не требуются. Единственное, что в стерео варианте на выходе последовательно наушникам устанавливаются два электролитических конденсатора по 47µF каждый. Ну и естественно во входной цепи по одному потенциометру на каждый канал для регулировки уровня громкости.
В схеме мостового подключения, так там вообще ничего не надо, кроме одного регулятора громкости. Постоянное напряжение для питания усилителя TDA7050 можно подавать в пределах от 3v до 6v. Благодаря этому, устройство можно запитывать через USB-шину, на которой штатное напряжение 5v.
↑ Корпус усилителя
В качестве корпуса использован корпус от свитча D-Link. Сбоку просверлены отверстия для вентиляции. В нём разместил БП, ушной усилитель и простой китайский ЦАП. ЦАП запитан от USB, так что работает независимо от усилителя. Пытался замазать логотип, но это не стоило потраченных усилий. Передняя панель из текстолита сделана с помощью ЛУТ, способом, описанным у нас на datagor.ru камрадом AlexD. Родная передняя панель нещадно выпилена дремелем. Левый светодиод загорается, когда включается усилитель, правый — когда включён ЦАП, то есть, когда вставлен в компьютер разъём USB.
В качестве селектора входов применён малогабаритный тумблер, в одном положении усилитель подключается к ЦАП с Алиэкспресса на PCM2704 , в другом — к линейному входу. На заднюю панель выведен цифровой выход ЦАПа.
Вы можете заметить на передней панели аж три выхода усилителя, один jack 6.3 и два на 3.5, все они запараллелены — на случай внезапного визита трио аудиофилов. Справа находится наушниковый выход напрямую с платы ЦАПа.

Если кому-то пригодятся мои платы — рекомендую увеличить расстояния между элементами схемы.
Перейдем от сухих цифр к более «вкусным» вещам.
Обычно электронные конструкторы представляют некий «полуфабрикат», который самостоятельно без корпуса использовать нереально. Но «Гамма» не такая. Ей можно пользоваться сразу после сборки. Для этого мы предусмотрели набор модулей (и даже не один) для подключения наушников, регулятора громкости и прочих «нужностей». Именно модули делают из «Гаммы» полноценное готовое устройство. А использование сетевого адаптера позволяет уйти от высоких напряжений на плате и делает использование без корпусного варианта довольно безопасным.

А если Вы решите поместить усилитель в корпус, то и здесь Вас будет ждать небольшой бонус. Часть платы, на которую устанавливаются модули, можно легким движением руки отделить от основной платы усилителя. Это позволит сэкономить на габаритах корпуса. А оставшуюся «лишнюю» часть можно использовать как макетную платку.
Пробуем и экспериментируем
Кто-то скажет – «собирать готовый конструктор – это не интересно. Нельзя попробовать разные варианты, выбрать то, что нравится». Но это не так! Мы предусмотрели возможности для экспериментов. Разными запайками компонентов и изменением их номиналов можно выставить разные токи покоя, изменить коэффициент усиления, а также получить усилитель как с общей ООС, так и без нее. Можно даже попробовать установить разные операционные усилители, например NE5532 или ОРА2134. Так что дерзайте.
Мы свой усилитель уже собрали. Теперь ваша очередь ;-).
Подведем итог. Что же такое конструктор «Гамма»?:

- «Гамма» – универсальный усилитель для наушников, который подойдет как для низкоомных, так и для высокоомных наушников.
- По качеству звука «Гамма» может потягаться с именитыми брендами. (см. результаты измерений).
- Подробный «путеводитель» поможет собрать усилитель, даже если Вы только начали заниматься электроникой.
- В основе конструктора хорошие промышленные платы. Даже если Вы случайно запаяете не тот элемент, то сможете легко его перепаять, не боясь повредить дорожки и плату.
- На плате нанесена маркировка всех элементов. Это позволит легко и без ошибок запаять компоненты в нужные места.
- Усилитель включает хороший фильтр питания с суммарной емкостью до 30 000 мкФ. Ведь качественное питание аудиоустройств – это одна из составляющих хорошего звука.
- Усилитель можно запитать сетевым адаптером (от 18 до 28 Вольт). Благодаря этому на плате отсутствуют высокие напряжения.
- Ну и самое главное, самостоятельная сборка устройства доставляет массу положительных эмоций.
Ну и конечно Вы всегда можете написать нам на электронную почту PhSound@mail.ru Будем рады Вам помочь.
P.S. Мы благодарим администрацию сайта imolodec.com за предоставленную возможность рассказать о наших разработках. А посетителям сайта мы предлагаем небольшой бонус в виде 5% скидки на заказ. Просто напишите imolodec при заказе. И мы уменьшим стоимость конструктора для Вас.
Список файлов
diy_headphone_gamma.pdf
Конструктор Гамма. Соберем усилитель для наушников вместе.
Скачать
- Загрузок: 729
- Размер: 5749 Kb
electric_diagram_gamma.pdf
Электрическая схема усилителя для наушников Гамма.
Скачать
- Загрузок: 1031
- Размер: 4270 Kb
specification_gamma.pdf
Спецификация усилителя для наушников Гамма
Скачать
- Загрузок: 717
- Размер: 62 Kb
wiring_diagram_gamma.pdf
Монтажная схема усилителя для наушников Гамма.
Скачать
- Загрузок: 699
- Размер: 3511 Kb
↑ Схема усилителя

Особенности представленной схемы:
CFA (токовая обратная связь) Кус = 3; Диапазон частот от 10 Hz и далеко за пределами звукового диапазона. Кг < 0,005% при Uвых =1 В, Rн = 32 Ом Ток покоя 100 мА
По выражению автора схемы, усилитель получился простой, как валенок, при этом симметричный и в классе «А». Нелинейность компенсируется, что позволяет использовать транзисторы без подбора. Усилитель абсолютно устойчив. Нет разделительного конденсатора на выходе. Не боится КЗ на выходе. Для питания требует стабилизированный источник. Выходные транзисторы нужно ставить на радиатор. Электролиты в цепи ООС желательно ставить как можно лучшего качества, не б/у.
Выходная амплитуда при питании ±9В составляет около ±6В. Если поднять питающее напряжение до ±12В, то придется увеличить резисторы R21 и R22 — они задают смещение и, следовательно, ток покоя. В этом случае максимальный размах выходного напряжения будет ±9В. Для повышения Кус надо уменьшить R19, R20 до 330…270 Ом
Автор применил точные резисторы из ряда E96, например, 4К12 это не опечатка. Можно поставить 3.9…4.3 кОм. Мощности резисторов в цепях коллектора-эмиттера выходных транзисторов R14, R15 и Rдоп. достаточно по 1 Вт, (это с запасом). Остальные резисторы — 0,25 Вт.
В качестве выходных транзисторов, кроме указанных на схеме, были использованы с успехом на разных экземплярах усилителя BD139+BD140, КТ814+КТ815, MJE15034+MJE15035 и др. Спектр возможных к применению транзисторов обоих каскадов очень широк.
Делаем усилительное устройство
Абсолютно любая сборка должна сопровождаться поиском необходимых комплектующих частей и инструментов:
- Для начала нужно обзавестись паяльником с термоустойчивой опорой. Лучше всего подойдут специальные паяльные станции, которые без труда можно найти и приобрести в любом магазине радиолюбителя.
- Если же процесс сборки в домашних условиях проводится только для того, чтобы протестировать схему или использовать ее в течение непродолжительного времени, то прекрасно подойдет вариант с проводами. Но такой метод потребует наличия большего рабочего пространства для размещения деталей.
- Печатная плата дает гарантию компактности прибора и удобства в последующей эксплуатации. Бюджетный популярный усилок для пары наушников или колонок очень легко воссоздать на базе микросхемы, которая предоставляет базовый набор комплектующих.
- К такой схеме нужно будет просто добавить парочку резисторов и конденсаторных элементов.
Стоимость проведения монтажа платы значительно меньше рыночной стоимости готового усилителя из любого магазина техники, но и функционал ограничивается возможностями и инструментами, которые вы имеете в наличии.
Это наши любимые аудиоинтерфейсы
Если вы не уверены в типах разъемов, вы можете прочитать наш гид. Качество предусилителей и преобразователей в аудиоинтерфейсах, как правило, определяется ценой. Это может сэкономить вам немного денег и помочь вам начать производство. Каждая студия нуждается в некоторых существенных аудио-аксессуарах. Чтобы помочь вам выбрать пойти и проверить наш гид на рынке. Хорошо, так что вы готовы выйти за пределы слуховых аппаратов. Слуховые аппараты великолепны, но вы устаете быстрее, когда вы производите часами. Кроме того, не все слушают музыку в наушниках.
Следующая особенность — это низкий порог потребляемого напряжения. Эта особенность позволяет использовать усилитель где угодно.
Дополнительные советы

Чтобы не запутаться, рекомендуется пользоваться программой Sprint Layout. Она обладает следующими функциями:
- проектирование схем слабой и средней степени сложности;
- проектирование разводки;
- просмотр моделей в трехмерном изображении;
- возможность создания библиотеки деталей.

Можно скачать и установить русифицированную программу с дополненным функционалом бесплатно. Для этого следует искать 6 версию ПО (не официальную, а именно переведенную). Она совместима со всеми версиями англоязычной вплоть до пятой.

Программа поможет создать наглядные планы, куда более полезные в деле, чем фото самодельных усилителей звука и их схем.
Добавим в схему предусилитель
Все схемы усилителей, представленные выше, имели коэффициент усиления менее 1, поэтому необходимо запитать их звуковым сигналом высокой амплитуды. Чтоб сделать усилитель более универсальным, в котором музыкальный сигнал усиливается в несколько раз, предварительный усилитель добавляется к усилителю мощности – на основе одного или нескольких транзисторов или на лампе. Усиления напряжения в 2-5 раз достаточно, потому что обычно наушники характеризуются высокой эффективностью (обычно более 90 дБ) и небольшим уровнем сигнала, необходимого для управления ими.



Вот схема для создания полноценного усилителя для наушников на основе полевых транзисторов, работающих также в классе A. Питание однополярное, сам УНЧ требует +15 В (с учётом падения напряжения на стабилизаторе берем 17-20 вольт.
Детали для усилителя
Чтобы изготовить качественный и простой усилитель для наушников, вам необходимы следующие материалы:
- Микросхема – TDA 2822.
- Переменный резистор – 10 кОм.
- Постоянные номиналами 4,7 кОм – 2 штуки; 10 кОм – 1.
- Электролитические конденсаторы 10 мкФ – 2 единицы.
- Плёночные конденсаторы (неполярные) ёмкостью 100 нФ – 3 штуки.
- Два гнезда – 3,5 мм.
- Батарейки.
- Небольшой кусок фольгированного материала.
- Подходящий корпус.
Намечаете расположение деталей на плате и рисуете дорожки. Покрываете их лаком или же пользуетесь распечаткой рисунка на лазерном принтере. Об этом стоит поговорить отдельно.






































